通知公告
2024年北科物理夏令营入营名单公示
北京科技大学物理学2024年全国优秀
99905银河2024年博士研究生补充批次
99905银河2024年硕士研究生一志愿拟
关于99905银河2024年硕士研究生招生
99905银河2024年硕士研
友情链接
校园主页
北科大新闻网
校园OA
图书馆
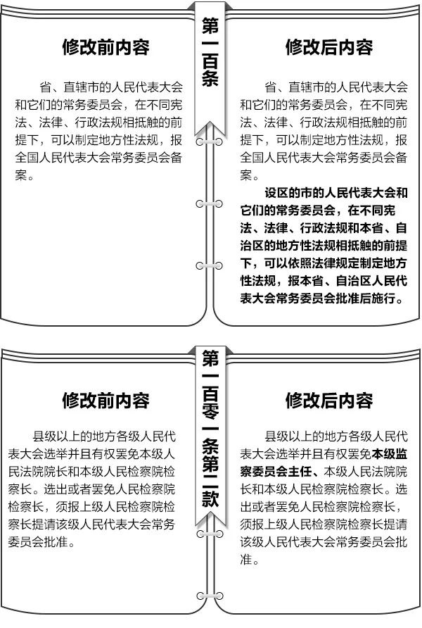
两会专题
宪法修改前后内容对照表
人民日报
2018-03-28
关于我们
地址:北京市海淀区学院路30号北京科技大学理化楼
邮编:100083
网址 www.pikaqu.com
关注微信
管理登录